返回
浙江中一寰球安全评价数据库管理系统
Open Menu
首页
返回上一级
法律法规
返回上一级
标准规范
返回上一级
规章文件
返回上一级
事故案例
返回上一级
内部资讯
返回上一级
其它资源
返回上一级
数据资料
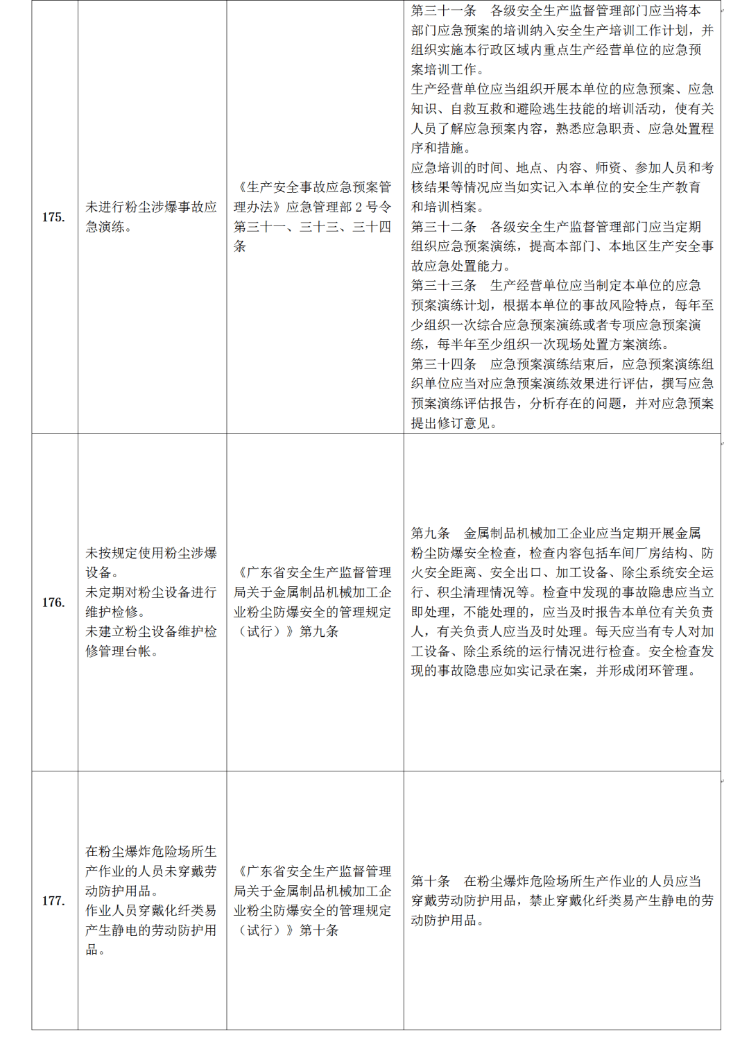
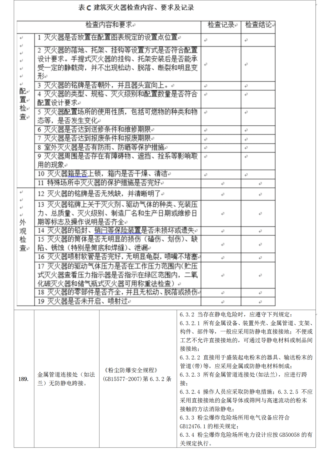
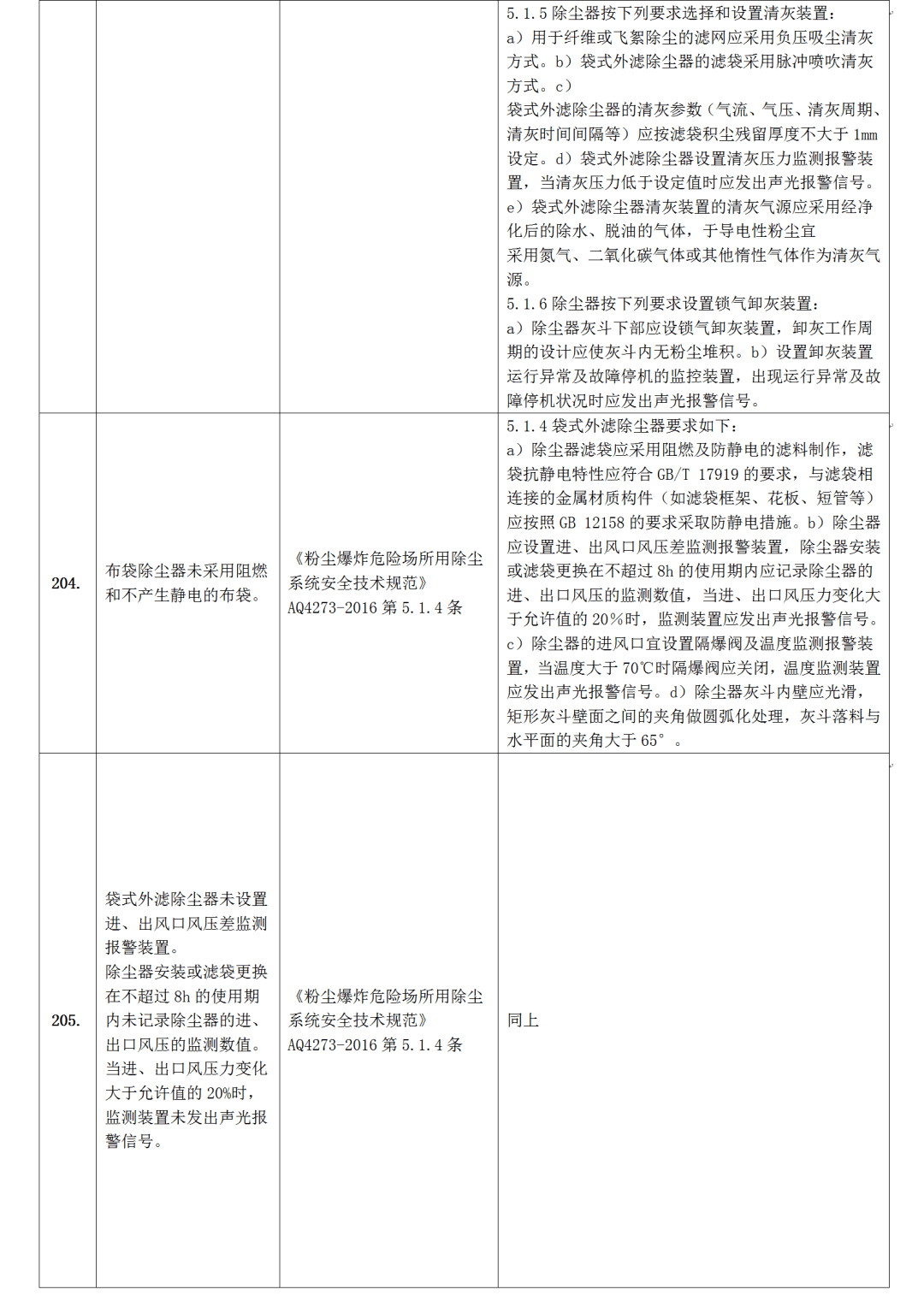
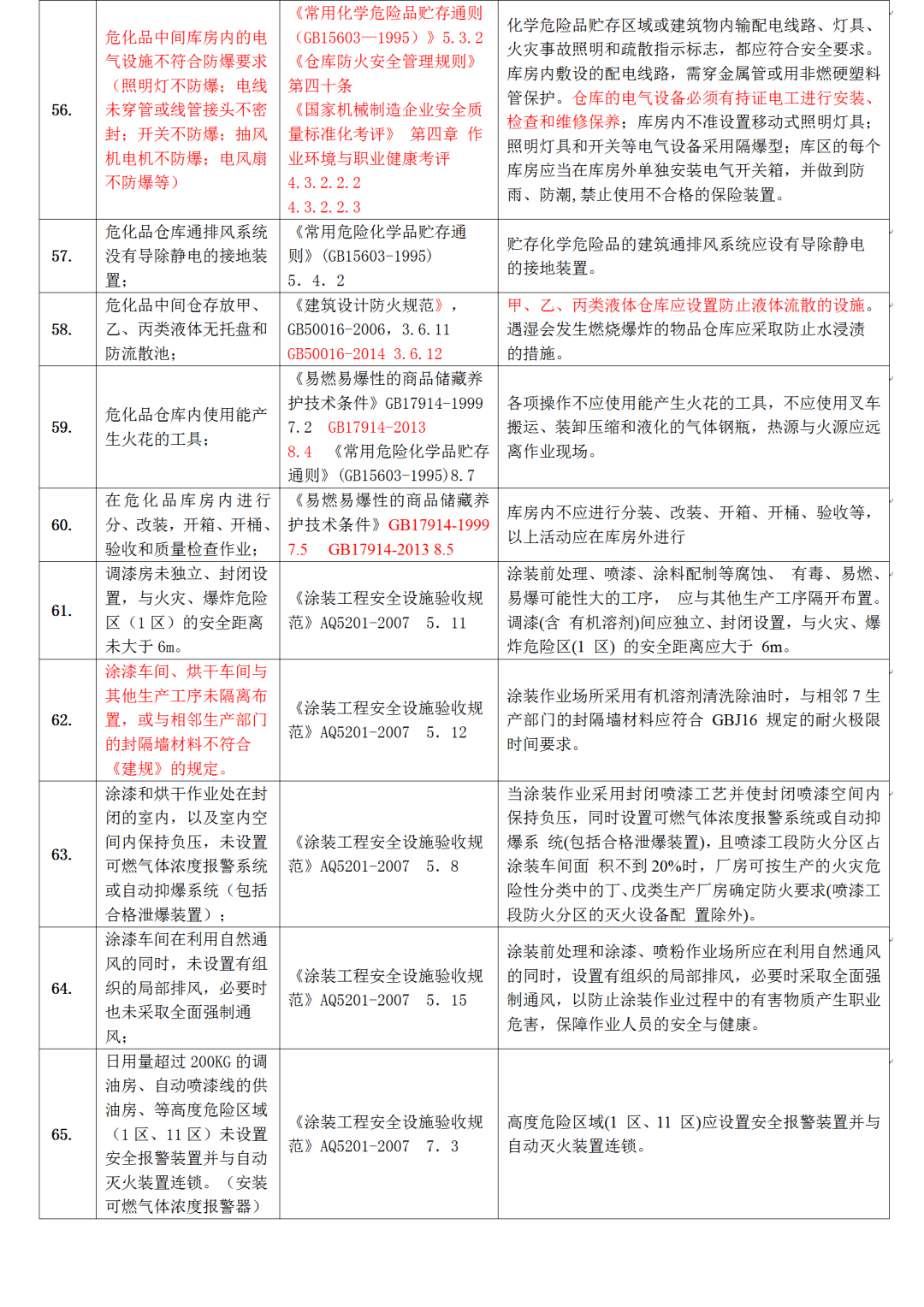
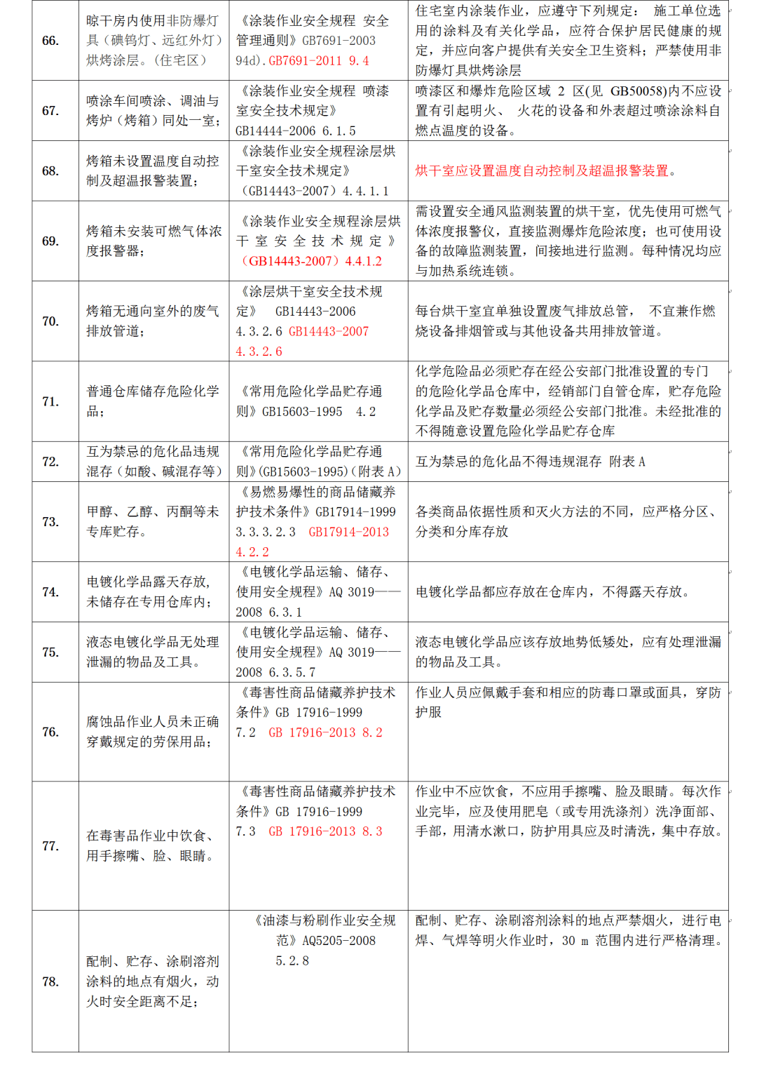
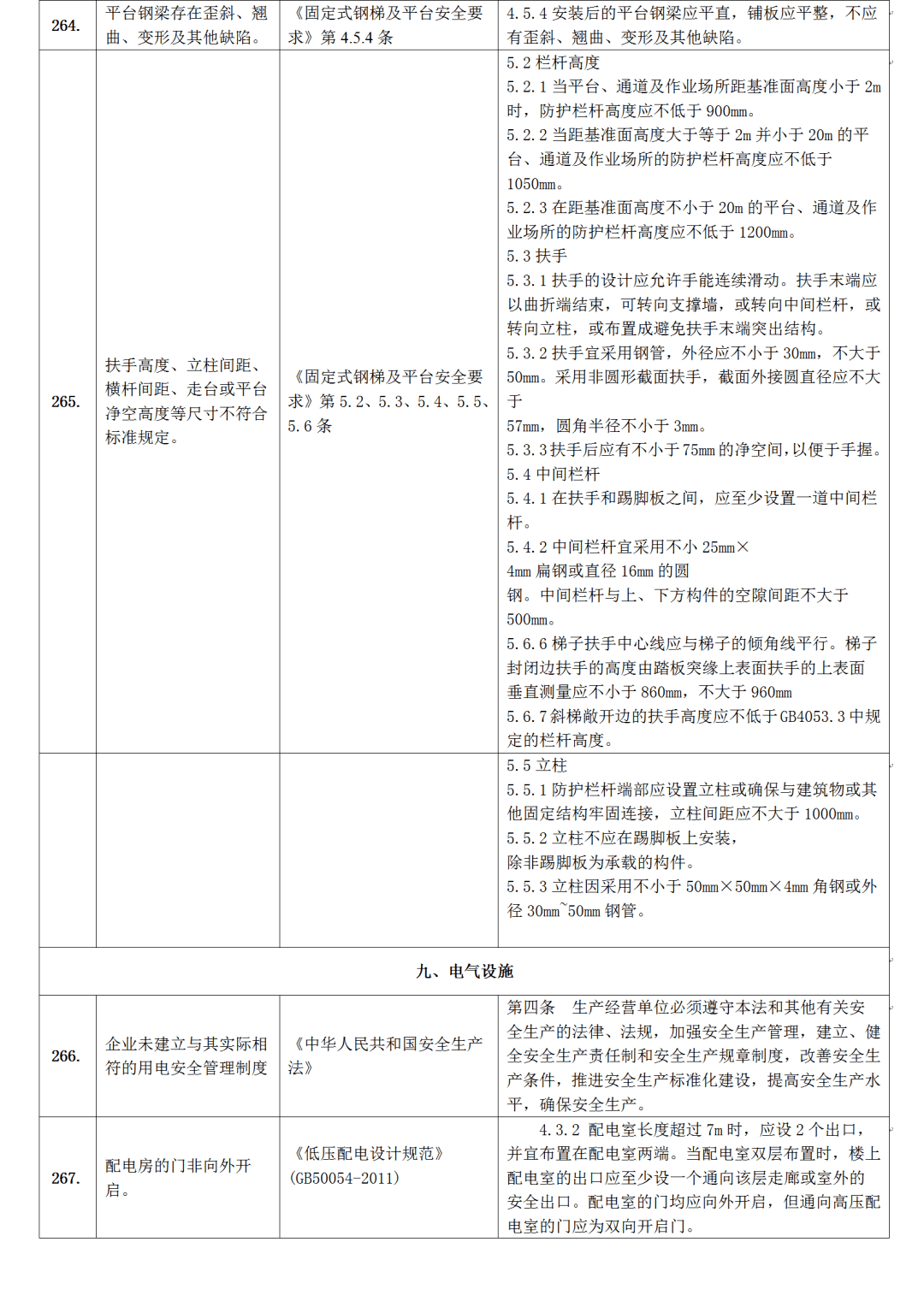
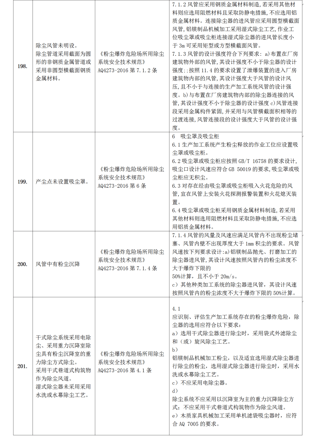
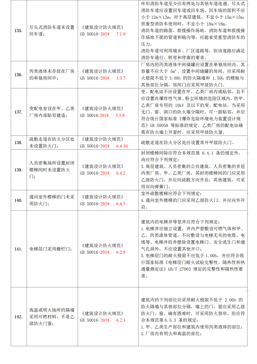
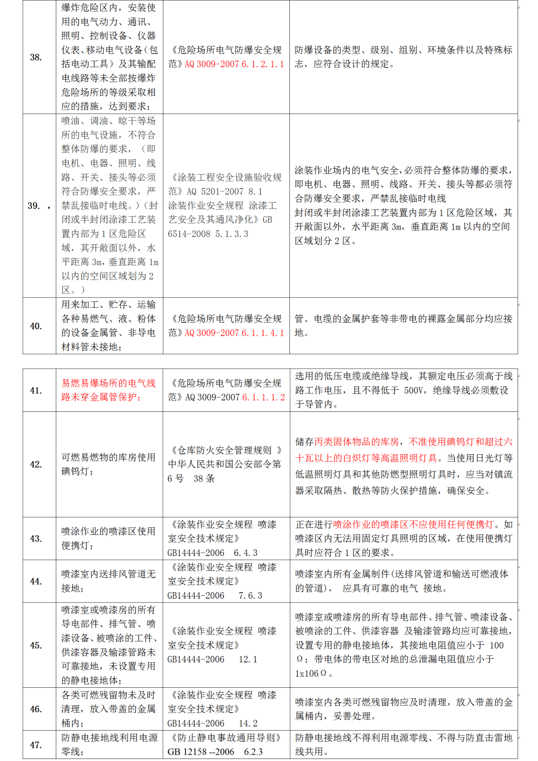
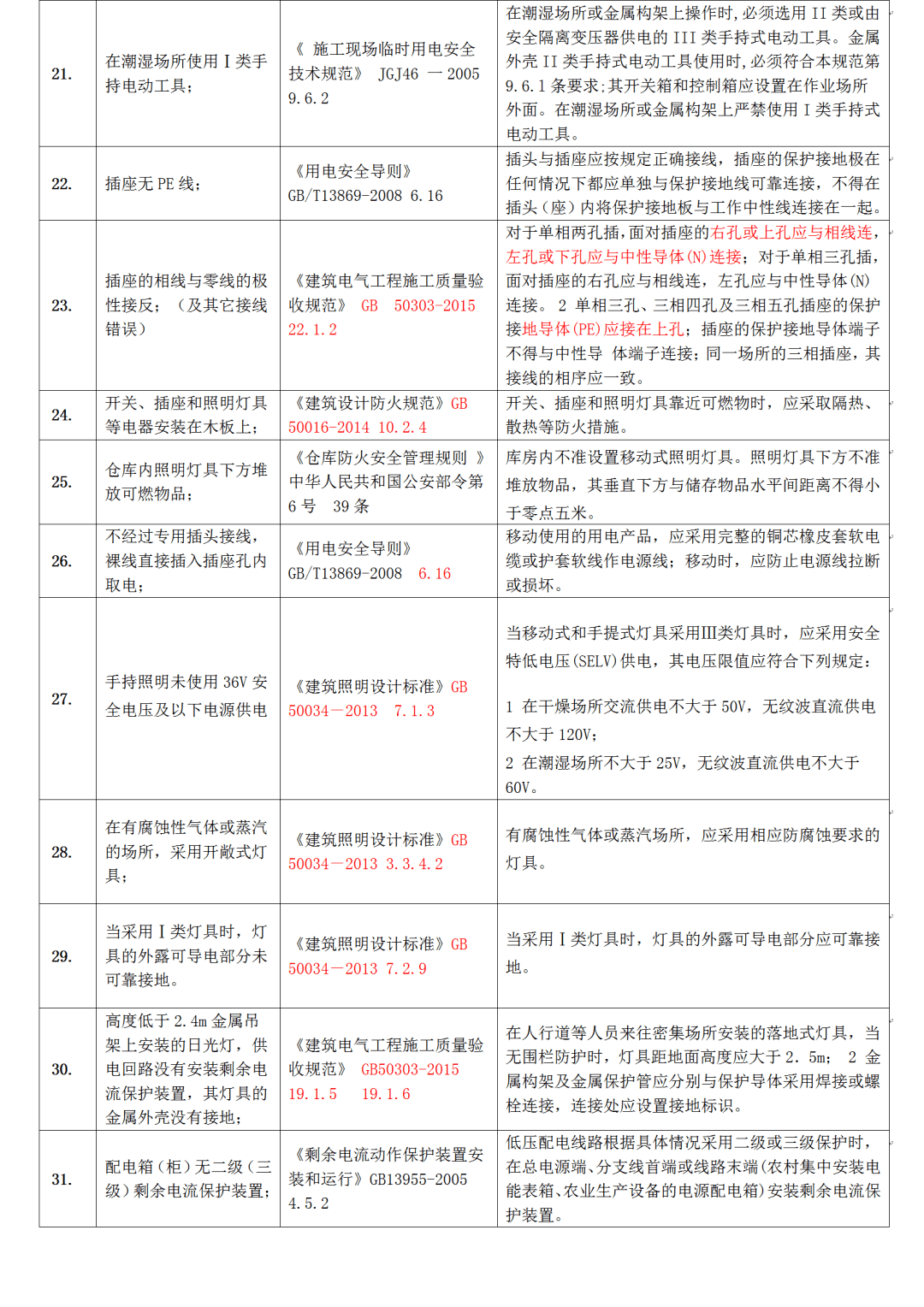
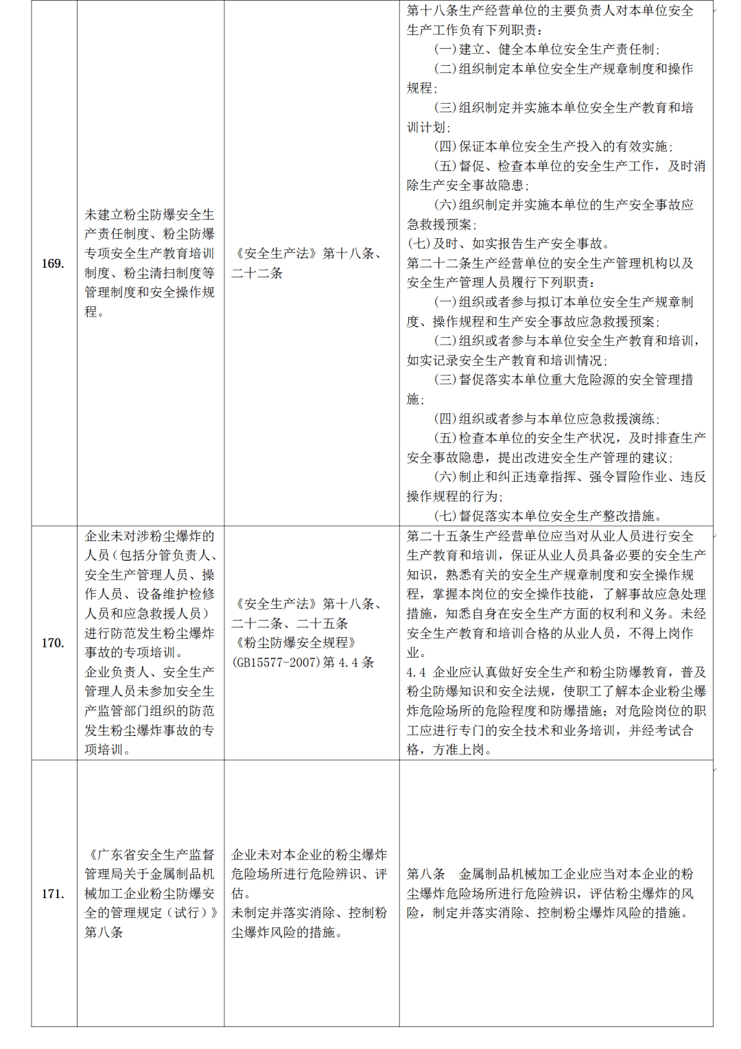
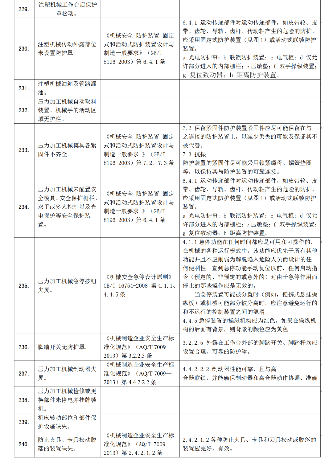
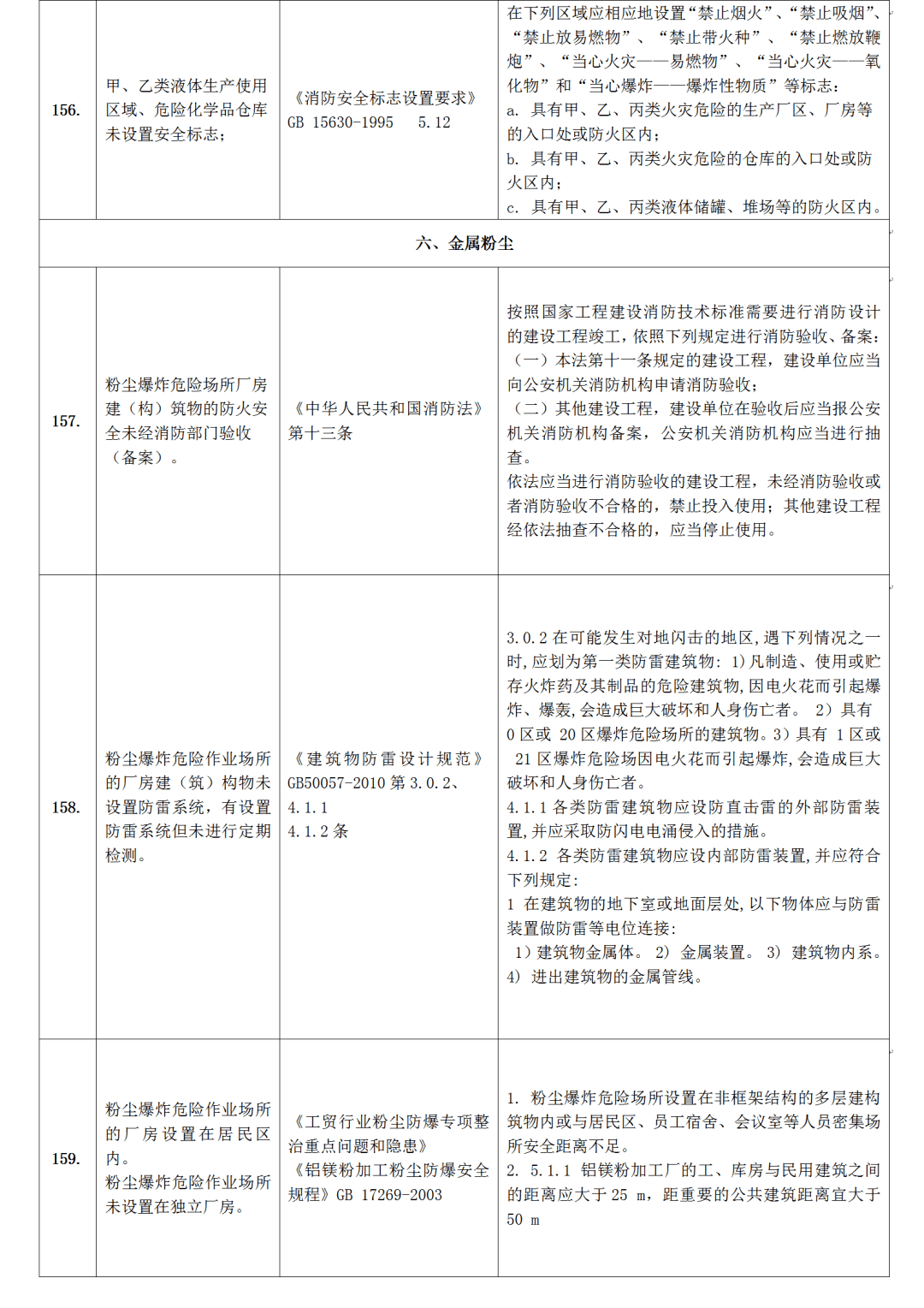
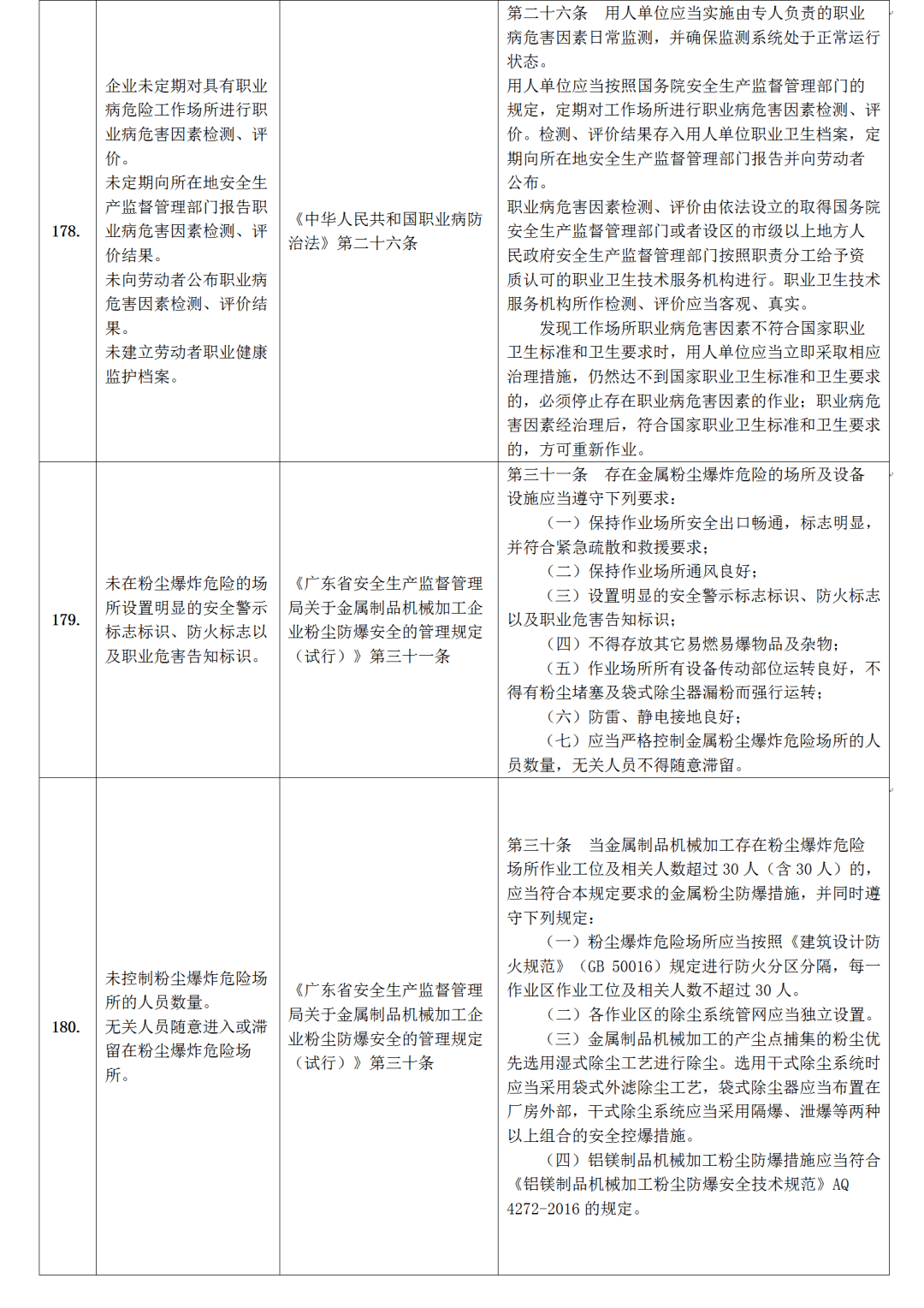
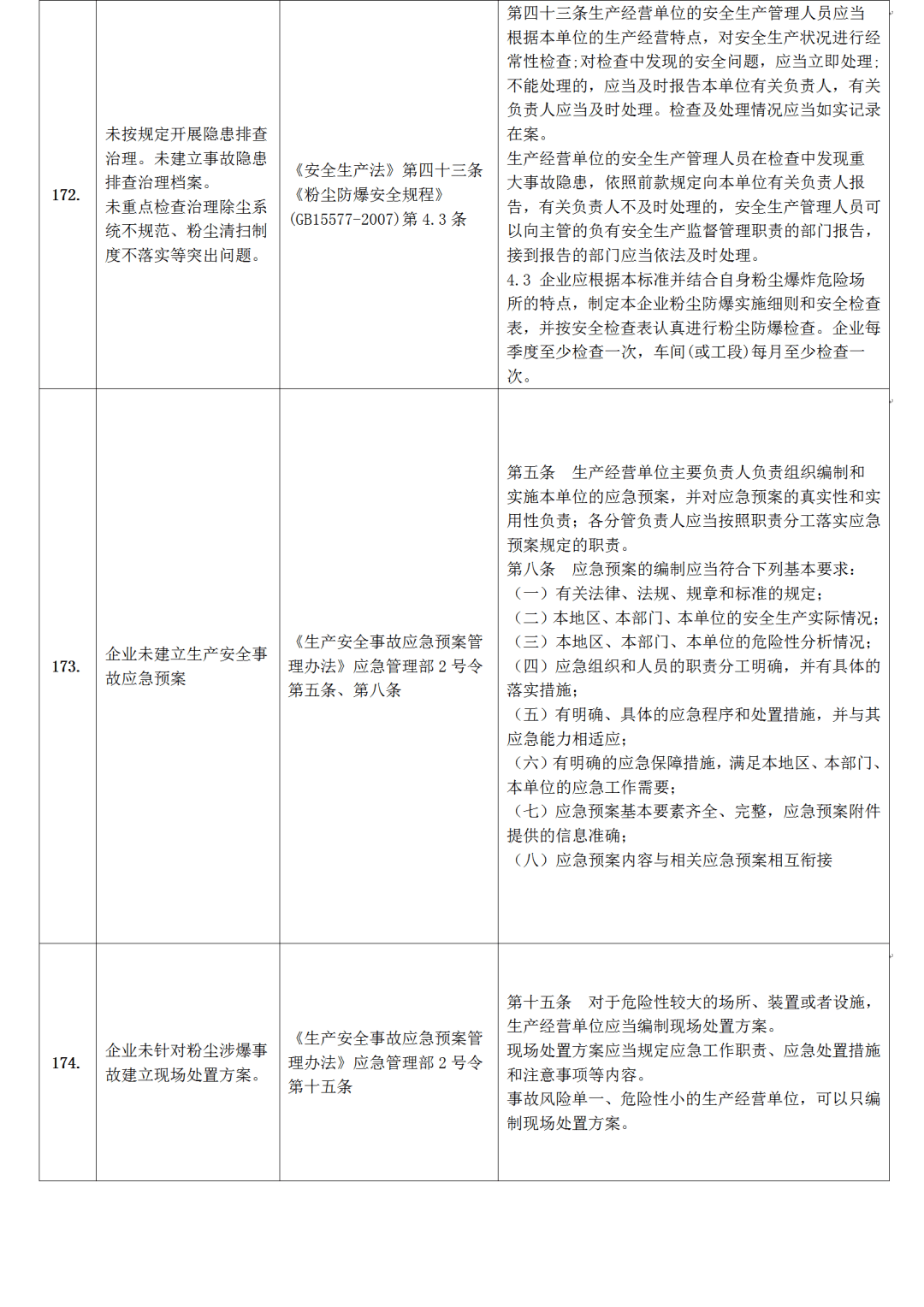
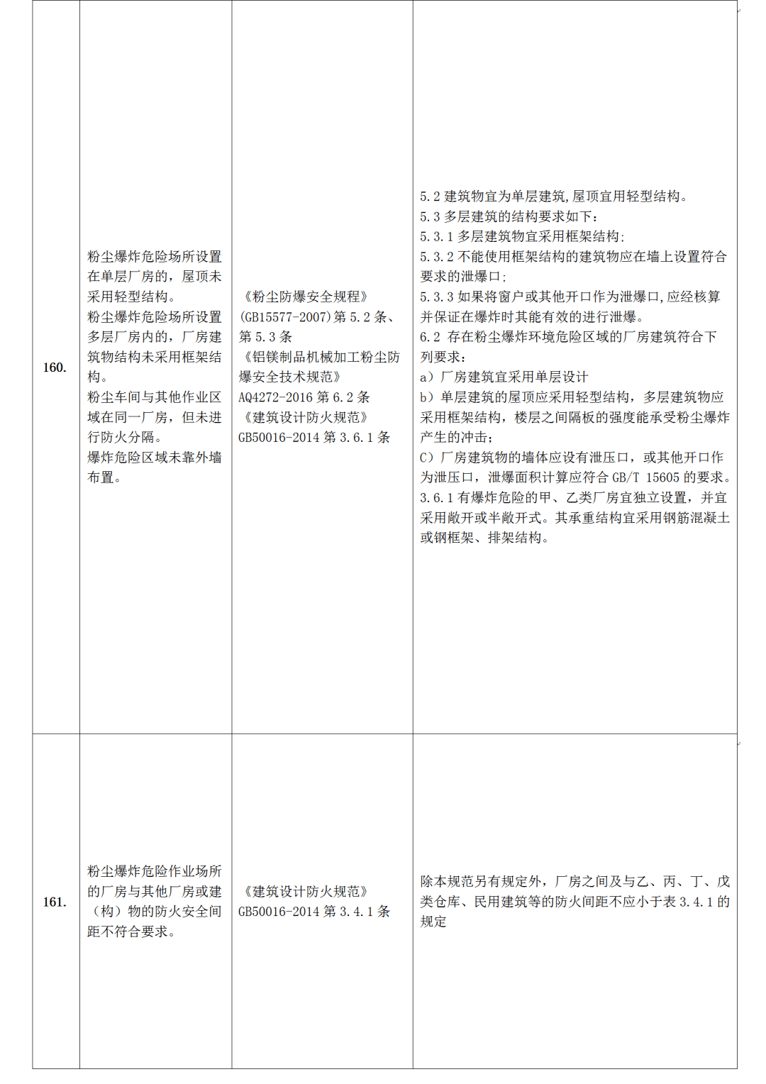
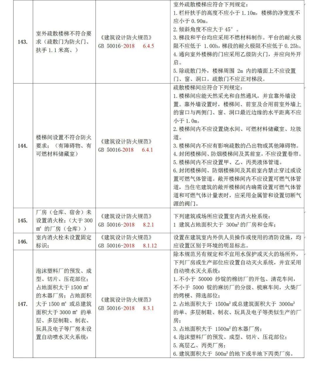
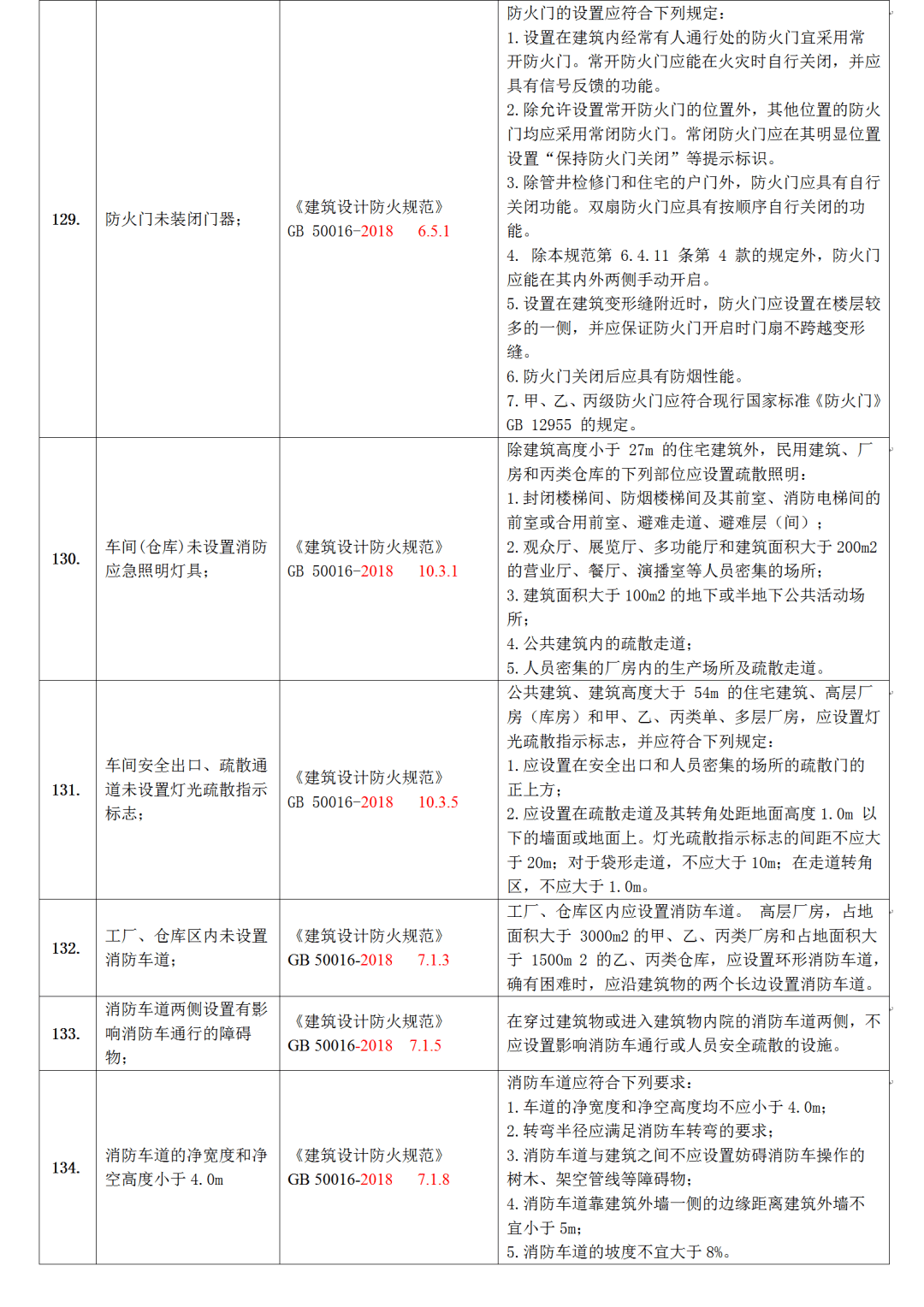
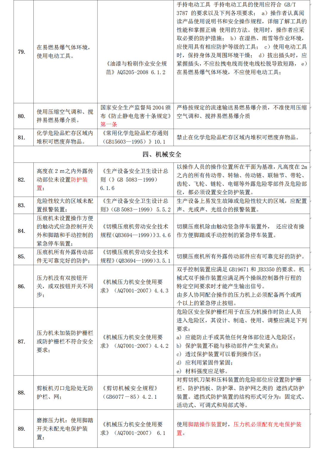
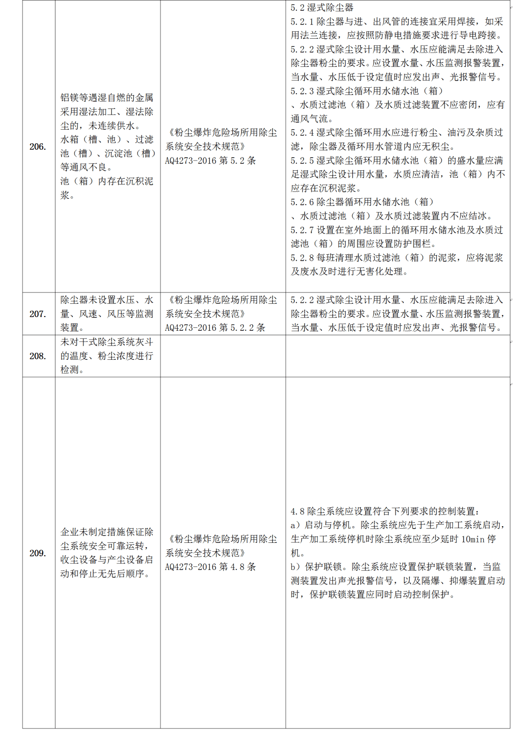
2022版《隐患排查标准手册》
2022-10-12
附件:
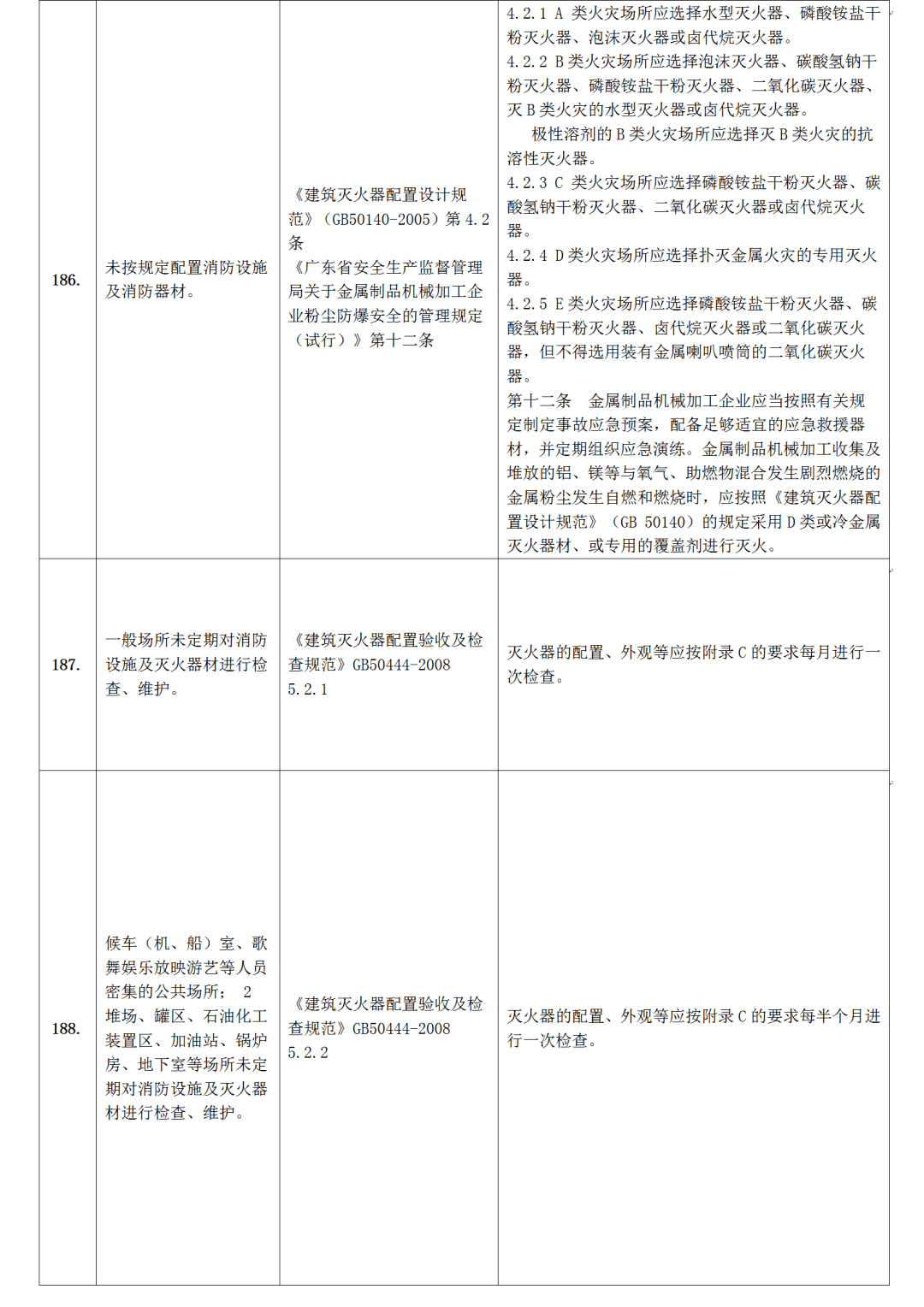
2022版《隐患排查标准手册》