返回
浙江中一寰球安全评价数据库管理系统
Open Menu
首页
返回上一级
法律法规
返回上一级
标准规范
返回上一级
规章文件
返回上一级
事故案例
返回上一级
内部资讯
返回上一级
其它资源
返回上一级
数据资料
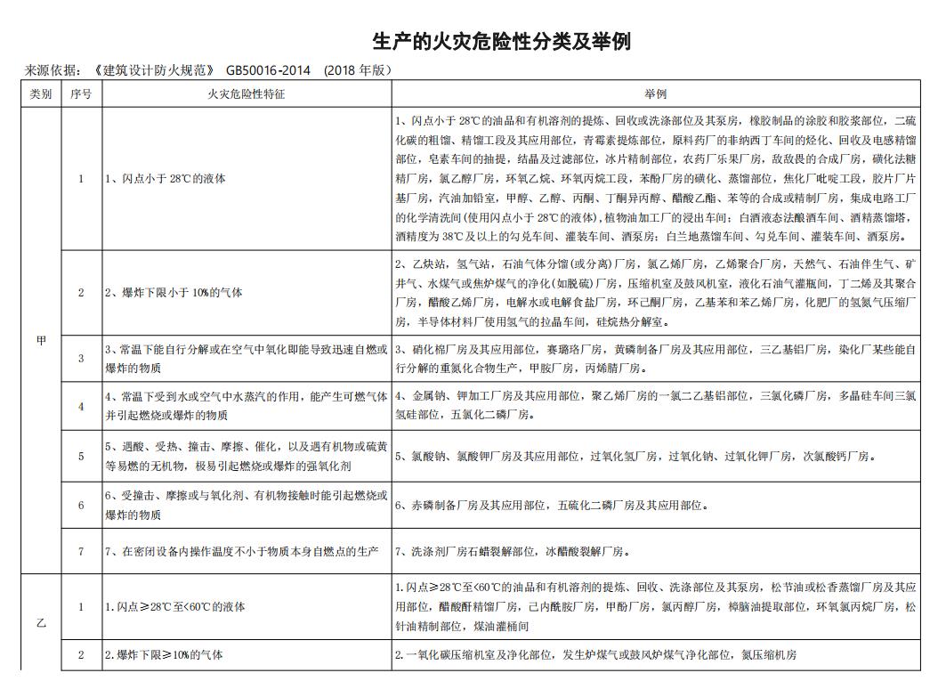
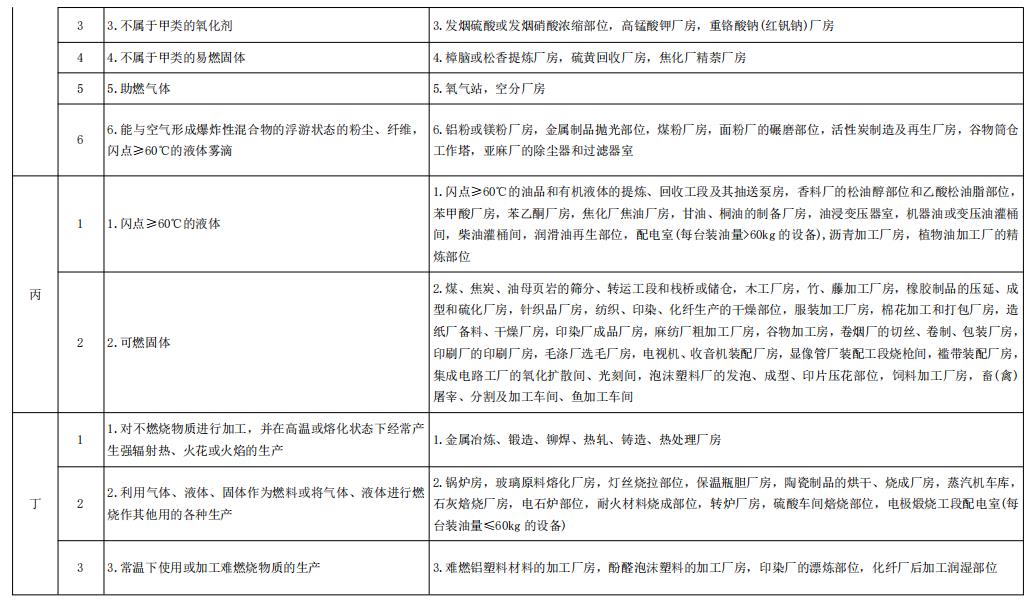
生产的火灾危险性分类及举例
2023-10-08
生产的火灾危险性分类及举例
PDF文件下载