返回 浙江中一寰球安全评价数据库管理系统
应急管理部已明确:2024年专职安全管理人员不得兼管其他工作!
2024-07-26


应急管理部已明确:2024年专职安全管理人员不得兼管其他工作!

原文出处:https://www.sohu.com/a/762732090_121123525


一、环保管理人员是否属于专职安全管理人员?

咨询:危险化学品企业设置HSE管理部,分安全管理、环保管理、应急管理,环保管理人员经考核合格,持有注册安全工程师证或安全管理员证,是否属于专职安全管理人员。咨询时间: 2022-01-15

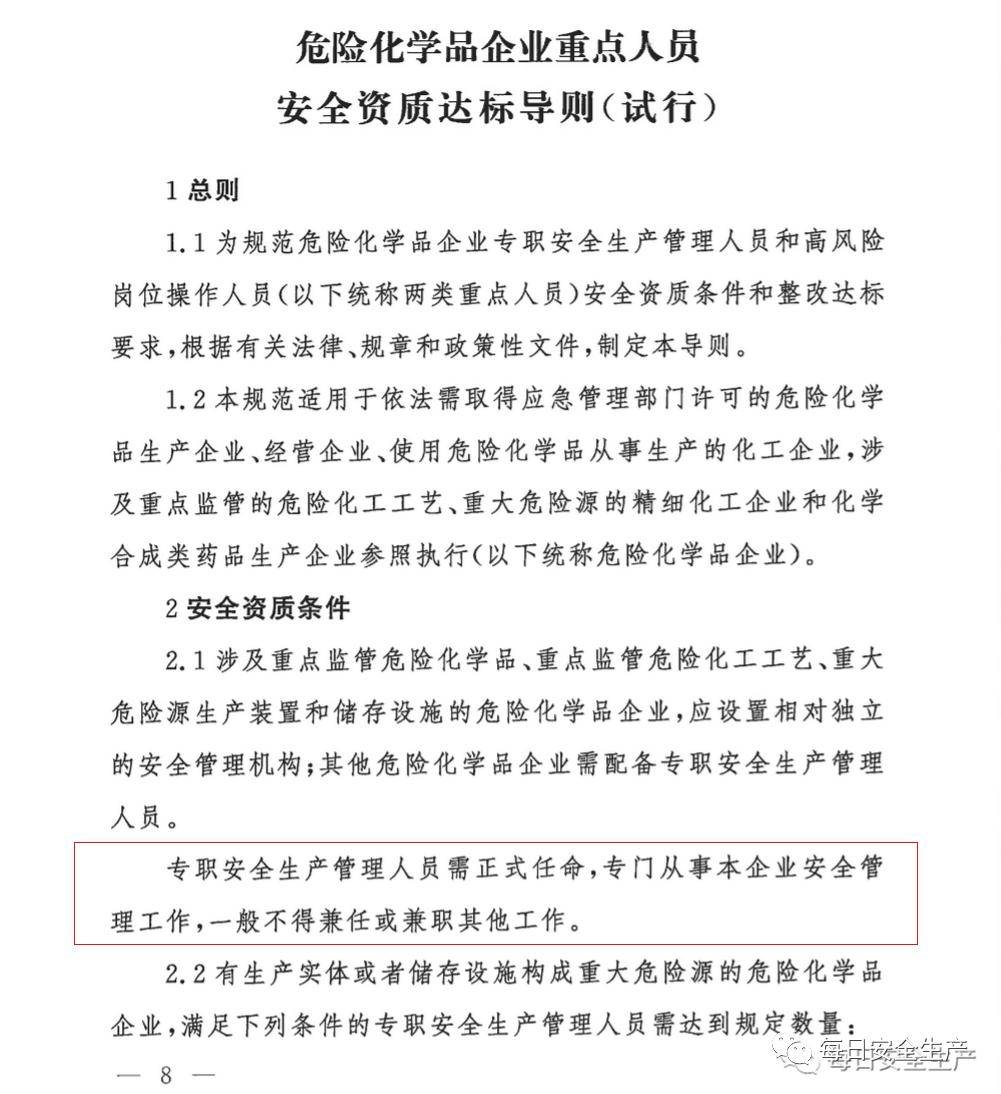
回复:依据安全生产法释义,专职安全生产管理人员是指在生产经营单位中专门负责安全生产管理、不再兼任其他工作的人员。《危险化学品企业重点人员安全资质达标导则(试行)》2.1条规定,专职安全生产管理人员需正式任命,专门从事本企业安全管理工作,一般不得兼任或兼职其他工作。具体情况请咨询当地应急管理部门。感谢您对危化品安全管理工作的关心和支持。回复单位: 危化监管一司 回复时间: 2022-01-19

二、专职安全生产管理人员包含哪些人员?

咨询:近期检查,有专家提出:安全环保部经理,因兼管环保,所以不属于专职安全管理人员。请问这个说法有法律依据吗?专职安全生产管理人员具体包括哪些人员?咨询时间: 2022-01-17

回复:依据安全生产法释义,专职安全生产管理人员是指在生产经营单位中专门负责安全生产管理、不再兼任其他工作的人员。《危险化学品企业重点人员安全资质达标导则(试行)》2.1条规定,专职安全生产管理人员需正式任命,专门从事本企业安全管理工作,一般不得兼任或兼职其他工作。具体情况请咨询当地应急管理部门。感谢您对危化品安全管理工作的关心和支持。回复单位: 危化监管一司 回复时间: 2022-01-20

三、企业的安全生产管理机构是否必须独立设置?

日前,有网友在应急管理部官方网站咨询:企业安全生产管理机构是否可与其他部门合并设置?

官方明确答复:企业安全生产管理机构必须作为独立部门设置。

网友咨询:《安全生产法》第二十一条 前款规定以外的其他生产经营单位,从业人员超过一百人的,应当设置安全生产管理机构或者配备专职安全生产管理人员。有两个问题需咨询:: 1.这个单位的从业人员包括哪些人员?劳务派遣和承包工程或为本单位提供服务的外包人员是否计算在内?2.设置的安全生产管理机构必须是独立的专业职能部门,还是只要某部门兼安全生产职能即可?或成立类似安委会、安委办的管理机构即可?

官方回复:您好,根据全国人大常委会法工委与应急管理部共同编写的《中华人民共和国安全生产法释义》中相关内容,生产经营单位的从业人员,是指该单位从事生产经营活动各项工作的所有人员,包括管理人员、技术人员和各岗位的工人,也包括生产经营单位临时聘用的人员和被派遣劳动者。安全生产管理机构是指生产经营单位内部设立的专门负责安全生产管理事务的独立部门回复单位: 政策法规司

四、未配备专职安全员的将吊销安全生产许可证

咨询:您好,危险化学品生产企业持证未设置安全生产管理机构,未设置专职安全管理人员,继续进行生产的情形,是属于重大事故隐患吗?因为根据判定标准,安管人员未经依法考核合格才是?还是不具备安全生产条件需要暂扣证?还是一般违法行为呢?谢谢!咨询时间: 2022-03-03

回复:根据《危险化学品生产企业安全生产许可证实施办法》(安监总局令41号)第十二条“企业应当依法设置安全生产管理机构,配备专职安全管理人员。配备的专职安全管理人员必须能够满足安全生产的需要”。持证企业未设置专职安全管理人员的,按照《安全生产许可证条例》规定,安全生产许可证颁发管理机关发现不具备安全生产条件的,应当暂扣或吊销安全生产许可证。感谢您对危险化学品安全生产工作的关心关注。回复单位: 危化监管一司 回复时间: 2022-03-08

五、注册安全工程师和专职安全管理人员的关

咨询:《注册安全工程师管理规定》第六条 从业人员300人以上的煤矿、非煤矿矿山、建筑施工单位和危险物品生产、经营单位,应当按照不少于安全生产管理人员15的比例配备注册安全工程师;安全生产管理人员在7人以下的,至少配备1名。这里的安全生产管理人员是专职安全管理人员吗?50人的危化生产企业已有1名注册安全工程师,这一名注安一定要是专职安全管理人员吗,还是从事安全管理工作即可? 咨询时间: 2023-03-31

回复:已电话沟通。您好!感谢您对注册安全工程师工作的关注!根据《安全生产法》第二十四条,矿山、金属冶炼、建筑施工、运输单位和危险物品的生产、经营、储存、装卸单位,应当设置安全生产管理机构或者配备专职安全生产管理人员。回复单位: 人事司 回复时间: 2023-04-07

六、危化企业专职安全员需正式任命!

七、当前企业安全生产管理机构实际设置情况又是怎样的?

2018年,河北某企业发生一起重大事故,细心的网友发现,河北省原安监局早在2015年对该企业检查时,就曾提出企业明确“质量安环处”为公司专门安全生产管理机构。质量安环处工作职责中既有安全生产工作的相应职责,也有公司质量、环保的工作职责,不属于专门的安全管理机构;

从以上案例可以看出,当质量、安全、环保设置在同一个部门时,是不被执法部门或相关专家认可的。

据了解,当前各生产经营单位的安全生产管理机构设置,无论是央企集团还是地方国企、无论是民营或外资企业,基本均是将安全生产、环境保护、职业健康纳入在同一个部门(HSE或EHS),甚至很多企业还有包括质量管理、防恐管理(HSSE或QHSE)。这几种职能都有一个共同的特点,就是更多的是基于QHSSE专业开展体系运行、培训教育、监督检查、咨询指导、绩效考评、应急管理等工作。

八、如何才能满足企业安全生产管理机构独立设置的法规要求?

我们认为,企业是否独立设置安全生产管理机构并不是问题的关键,只要该部门能够正常履行安全生产法及相关法规规定的职责,能够真正起到安全生产风险管控、员工安全技能提升、企业安全文化塑造、事故预防、应急管理、可持续发展等作用,那就可以满足安全生产法规的要求。

安全生产管理机构的设置更该注重的是它的权威性、稳定性、专业性,以便于企业能够更有效的开展安全生产管理和监督工作。比如法律可以规定安全生产管理机构必须独立于生产、运营、工程、设备等直线管理机构,不得既做裁判又当运动员;比如安全生产管理机构必须作为企业的一级机构或者具备一级机构的职权,而不是作为一级机构的下设或附属机构。

当然,在日常生产经营管理和职能部门执法实践中,企业最担心的就是个别执法人员、安全砖家对法律条文生搬硬套、一知半解,引用官方的回复作为执法依据直接对企业开展执法检查,从而导致无谓的“内卷”,更是给企业原本成熟的组织架构和体系造成冲击,反而提高了安全生产管理的难度,降低管理效率,造成不可预知的隐患。

生产经营单位的安全生产管理机构以及安全生产管理人员职责

新《安全生产法》第二十二条 生产经营单位的安全生产管理机构以及安全生产管理人员履行下列职责:

(一)组织或者参与拟订本单位安全生产规章制度、操作规程和生产安全事故应急救援预案;

(二)组织或者参与本单位安全生产教育和培训,如实记录安全生产教育和培训情况;

(三)组织开展危险源辨识和评估,督促落实本单位重大危险源的安全管理措施;

(四)组织或者参与本单位应急救援演练;

(五)检查本单位的安全生产状况,及时排查生产安全事故隐患,提出改进安全生产管理的建议;

(六)制止和纠正违章指挥、强令冒险作业、违反操作规程的行为;

(七)督促落实本单位安全生产整改措施。

生产经营单位可以设置专职安全生产分管负责人,协助本单位主要负责人履行安全生产管理职责。

谁再把安全责任全部推给安全部门,就追究谁的责任!

紧急提醒,新安法已明确“三管三必须”

各个层级管理者都是第一责任人

具体落实到企业

管生产必须管安全

管经营必须管安全

管业务必须管安全

管工作必须管安全

管不好是要坐牢的

新《安全生产法》第三条明确提出“三个必须”:安全生产工作实行管行业必须管安全、管业务必须管安全、管生产经营必须管安全,强化和落实生产经营单位主体责任与政府监管责任,建立生产经营单位负责、职工参与、政府监管、行业自律和社会监督的机制。

将第四、十九条中的“安全生产责任制”修改为“全员安全生产责任制”

将第五条修改为“生产经营单位的主要负责人是本单位安全生产第一责任人,对本单位的安全生产工作全面负责。其他负责人对职责范围内的安全生产工作负责。

新《安全生产法》第三条规定:安全生产工作实行管行业必须管安全、管业务必须管安全、管生产经营必须管安全,强化和落实生产经营单位主体责任与政府监管责任,建立生产经营单位负责、职工参与、政府监管、行业自律和社会监督的机制。

这次修改安全生产法的一大亮点就是进一步压实了生产经营单位的安全生产主体责任。生产经营单位实施全员安全责任制,每一个部门、每一个岗位、每一个员工都不同程度直接或间接影响安全生产。安全生产人人都是主角,没有旁观者。这次修改新增全员安全责任制的规定,就是要把生产经营单位全体员工的积极性和创造性调动起来,形成人人关心安全生产、人人提升安全素质、人人做好安全生产的局面,从而整体提升安全生产水平。

安全生产法中安全管理人员到底管什么?

1、组织或者参与拟订本单位安全生产规章制度、操作规程和生产安全事故应急救援预案

生产经营单位的主要负责人负责组织制定并实施本单位安全生产规章制度和操作规程,组织制定并实施本单位的生产安全事故应急救援预案。生产经营单位的安全生产规章制度和操作规程,是根据其自身生产经营范围、危险程度、工作性质及具体工作内容、依照国家有关法律、行政法规、规章和标准,有针对性规定的、具有可操作性的、保障安全生产的工作运转制度及工作方式、方法和操作程序。生产安全事故应急救援预案,是指生产经营单位根据本单位的实际,针对可能发生的事故的类别、性质、特点和范围等情况制定的事故发生时组织、技术措施和其他应急措施。安全生产规章制度和操作规程、生产安全事故应急救援预案,是保证生产经营安全进行以及事故发生后,及时开展救援,防止事故扩大,最大限度减少人员伤亡的最基本制度和有效手段,是生产经营单位实现科学发展、安全发展的重要保障。

安全生产管理机构作为本单位具体负责安全生产管理事务的部门,是贯彻落实有关安全生产方针、政策、法律、法规、标准以及规章制度等事项的具体执行者,从某种意义讲,也是主要负责人在安全生产方面的重要助手。安全生产管理机构对本单位的安全生产状况最了解、最熟悉。因此,本条规定,安全生产管理机构有职责和义务,根据主要负责人的安排,负责组织或者参与拟订本单位安全生产规章制度和操作规程、生产安全事故应急救援预案,以确保相关制度、规程和预案符合本单位安全生产的实际,起到应有的作用。

2、组织或者参与本单位安全生产教育和培训,如实记录安全生产教育和培训情况

安全生产最关键的是人的因素。生产经营单位的安全生产教育和培训计划是贯彻安全生产法律、法规、标准、规章制度和操作规程,保证安全生产教育和培训质量,提高广大从业人员安全素质和操作技能的重要保障。因此,本法规定由生产经营单位的主要负责人负责组织制定并实施本单位安全生产教育和培训计划。安全生产管理机构协助本单位贯彻落实有关安全生产方针、政策、法律、法规、标准以及规章制度,对本单位安全生产工作最了解、最熟悉。为了使安全生产教育和培训计划更有针对性、操作性,并保证计划的有效贯彻实施,安全生产管理机构有职责和义务,根据主要负责人的安排,负责组织拟订本单位的安全生产教育和培训计划,或者积极参与人事培训部门组织拟定本单位的安全生产教育和培训,以保证教育和培训计划符合本单位安全生产的实际,起到应有的作用。同时,安全生产管理机构还应当详细记录本单位安全生产教育和培训情况,及时掌握安全生产教育和培训计划的实施进展动向,向本单位主要负责人报告。

3、组织开展危险源辨识和评估,督促落实本单位重大危险源的安全管理措施

危险源辨识和评估,是构建安全风险分级管控和隐患排查治理双重预防机制,严防风险演变、隐患升级导致生产安全事故发生的重要举措。加大事故预防的有效性,一定要强调源头防范,只有从源头上、根子上进行危险源辨识并进行科学评估,按照不同安全风险等级进行分级管控,有针对性地强化预防措施,才能做到防患于未然,牢牢把握安全生产工作的主动权。这次修改安全生产法,增加规定生产经营单位的安全生产管理机构以及安公生产管理人员负有“组织开展危险源辨识和评估”的职责,要求以上机构和人员充分利用自身专业知识和技能,做好本单位生产经营活动中危险源的发现、辨别和评估工作。

重大危险源,是指长期地或者临时地生产、搬运、使用或者储存危险物品,且危险物品的数量等于或者超过临界量的单元(包括场所和设施)。构成重大危险源,需是危险物品的数量等干适或者超过临界量。所谓临界量,是指一个数值,当某种危险物品的数量达到或者超过这个数值时,就有可能发生危险。重大危险源是危险物品大量聚集的地方,具有较大的危险性,如果发生生应该产安全事故,将会对从业人员及相关人员的人身安全和财产造成比较大的损害。生产经营单位对重大危险源应当严格登记建档,采取有效的防护措施,并定期进行检查、检测、评估;有些重大危险源较多、情况严重的生产经营单位,还应当建立专门的安全监控系统,对重大危险源实施不间断的监控。实践中,一方面,重大危险源与生产作业活动难以分开,分布在生产经营区域内,应由相应的业务部门负责建档、检查、检测、评估等管理。另一方面,重大危险源安全管理的专业性较强,管理人员需要有相应的专业知识背景。安全生产管理人员进行现场检查中发现重大危险源未按照有关规定进行管理的,有权要求相应的业务部门进行整改。

4、组织或者参与本单位应急救援演练

开展应急救援演练是提高应急能力,检验生产安全事故应急救援预案有效性的重要途径。生产经营单位应当定期开展应急救援演练,及时修订应急预案,切实增强应急预案的有效性、针对性和操作性。通过应急救援演练,让每个可能涉及的部门、从业人员熟知事故发生后如何进行现场抢救、如何联络人员、如何避灾以及采取何种技术措施的方式和程序、提高广大从业人员的应急处置能力。一旦发生生产安全事故,将起到有效防止事故扩大、极大减少人员伤亡的作用。安全生产管理机构应当根据本单位的安排、积极组织本单位的应急演练,制定详细的工作方案,精心组织实施,确保应急演练取得效果。对于有关主管部门组织的区域应急演练,其中要求本单位参加的应急演练活动,或者本单位其他部门,包括应急救援机构组织的应急演练,安全生产管理机构都应当积极参与,并积极配合做好应急演练的相关工作。

5、检查本单位的安全生产状况,及时排查生产安全事故隐患,提出改进安全生产管理的建议

隐患是导致事故的根源,隐患不除事故不断,因此,隐患也称作生产安全事故隐患。安全生产管理机构以及安全生产管理人员的根本职责,就是及时排查生产安全事故隐患。安全生产管理机构应当根据本单位生产经营特点、风险分布、危害因素的种类和危害程度等情况,制定检查工作计划,明确检查对象、任务和频次。安全生产管理机构以及安全生产管理人员应当有计划、有步骤地巡查、检查本单位每个作业场所、设备、设施,不留死角对于安全风险大、容易发生生产安全事故的地点,应当加大检查频次。对于检查中发现的生产安全事故隐患,应当要求立即整改或排除;不能立即整改或排除的,要求暂时停止作业或施工,责令有关业务部门、车间、班组提出整改措施,限期整改;如果有可能发生生产安全事故,危及从业人员生命健康的,应当立即采取撤离从业人员到安全地点的措施;对于迟迟未整改完成的事故隐患,应当及时向本单位主要负责人或者主管安全生产工作的负责人报告。在排查生产安全事故隐患的过程中,发现本单位在安全生产管理、技术、装备、人员等方面存在问题的,安全生产管理机构以及安全生产管理人员有责任及时提出改进的建议,相关建议应具有科学性、针对性、有效性。

6、制止和纠正违章指挥、强令冒险作业、违反操作规程的行为

根据现行的标准规定,生产安全隐患包括三个方面:人的不安全行为、物的不安全状态和管理上的缺陷。根据发生的生产安全事故分析,造成事故发生的主要隐患是人的不安全行为,尤其是违章指挥、强令从业人员冒险作业、违反操作规程的行为较多。实践中,有法不遵、有章不循,是生产经营单位普遍存在的问题。有些生产经营单位的负责人、车间主任、班组长往往存在侥幸心理,违章指挥作业,甚至强令从业人员冒险作业。有些从业人员对本身安全不够重视,存在侥幸心理,违反操作规程进行作业。针对以上情况,本条明确规定,安全生产管理机构以及安全生产管理人员对检查中发现的违章指挥、强令冒险作业、违反操作规程的行为,应当立即制止和纠正。该项法定义务,必须严格执行,不得讲情面、讲私情。

为促进从业人员遵章守纪,安全生产管理机构还应当将从业人员的违规记录纳入安全生产奖惩的内容,对违规者严肃处理;对于经常违规的人员,重新安排进行安全生产教育和培训;必要时,建议本单位主要负责人及相关负责人、有关职能部门、人事部门调离其原工作岗位;情节严重的,建议本单位予以开除。通过严格执行安全生产有关规定,从根本上扭转违章指挥、强令冒险作业、违反操作规程造成的安全生产隐患。

7、督促落实本单位安全生产整改措施

安全生产整改措施,包括重大事故隐患整改措施以及其他不安全问题整改措施,它是一项复杂的系统工程,包括整改的目标和任务、采取的方法和措施、经费和装备物资的落实、负责整改的机构和人员、整改的时限和要求、相应的安全措施和应急预案等,涉及人、财、物多个方面。仅由安全生产管理机构落实安全生产整改措施,是难以做到的。按照“管生产经营必须管安全”的原则,落实安全生产整改措施应当由相关业务部门负责。

实践中,业务主管部门了解实际情况,有能力做好此项工作,他们掌握相应资源,包括具有专业人员、丰富的实践经验等。例如危险物品生产单位某车间发生危险物品管道泄漏,由车间负责人组织相关人员进行整改较为妥当。因此,本条规定,安全生产管理机构以及安全生产管理人员督促落实本单位的安全生产整改措施,这样规定是合适的。为了保证安全生产整改措施及时得到落实,安全生产管理机构以及安全生产管理人员应当加强对有关业务主管部门的监督;对不按照规定落实安全生产整改措施的,应当及时向本单位主要负责人报告。

8、专职安全生产分管负责人的设置

有些生产经营单位规模较大、专业性较强,为便于主要负责人更好地履行安全生产管理职责,需要具备安全生产专业知识人员的协助。各地积极探索生产经营单位设置专职安全生产分管负责人的经验,如安全总监等岗位,协助本单位主要负责人履行安全生产管理职责。这次安全生产法修改,认真总结吸纳安全生产实践有益经验和做法,在法律中予以体现,授权生产经营单位根据自身实际情况,设置专职安全生产分管负责人。

一般来讲,生产经营单位的安全生产管理人员的安全生产知识要求高于主要负责人,并要有相应的现场安全管理能力,应当具备下列条件:

(1)熟悉并能认真贯彻国家有关安全生产的法律、法规、规章和方针政策,以及与本单位有关的安全生产规章制度、操作规程及相关的安全标准。

(2)掌握安全分析、安全决策及事故预测和防护知识具有审查安全建设规划、计划、大中修施工方案的安全决策知识。

(3)具有一定文化程度,受过一定的安全技术培训,具有从事本行业的经验,熟悉和掌握对本单位所从事的生产经营活动必需的安全知识,并能够熟练地在安全生产管理工作中运用。

(4)具有一定组织管理能力,较好地组织和领导相应的安全生产工作,具有较好的现场安全生产管理能力。